欢迎来到环联网  邮箱
智能模糊搜索

智能模糊搜索

仅搜索标题

环境部:发布铜冶炼废水工程技术规范标准3月1日实施

分类:产业市场 > 标准规范    发布时间:2019年1月8日 12:51    作者:    文章来源:环保在线

  关于发布《铜冶炼废水治理工程技术规范》和《铜冶炼废气治理工程技术规范》为国家环境保护标准的公告
 
blob.png
  为贯彻《中华人民共和国环境保护法》,规范相关行业污染防治工程建设和运行管理,现批准《铜冶炼废水治理工程技术规范》和《铜冶炼废气治理工程技术规范》为国家环境保护标准,并予公布。
 
  标准名称、编号如下。
 
  一、《铜冶炼废水治理工程技术规范》(HJ2059-2018);
 
  二、《铜冶炼废气治理工程技术规范》(HJ2060-2018)。
 
  以上标准自2019年3月1日起实施, 由中国环境出版集团出版,标准内容可在生态环境部网站(http://www.mee.gov.cn/)查询。
 
  特此公告。
 
  生态环境部
 
  2018年12月28日
 
  生态环境部办公厅2018年12月29日印发
 
  铜冶炼废水治理工程技术规范
 
  Technical specification for wastewater treatment of copper smelting( HJ 2059-2018 2019-03-01实施)
 
  为贯彻《中华人民共和国环境保护法》和《中华人民共和国水污染防治法》等法律法规,防治环境污染,规范铜冶炼废水治理工程的建设与运行管理,制定本标准。本标准规定了铜冶炼废水治理工程设计、施工、验收和运行与维护的技术要求。本标准为指导性标准。本标准为首次发布。
 
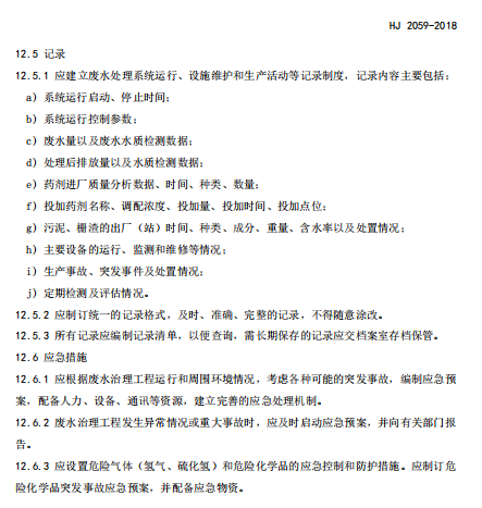
blob.png
blob.png
blob.png
blob.png
blob.png
blob.png
blob.png
blob.png
blob.png
blob.png
blob.png
blob.png
blob.png
blob.png
blob.png
blob.png
blob.png
blob.png
blob.png
blob.png
blob.png
blob.png

特此声明:
1. 本网转载并注明自其他来源的作品,目的在于传递更多信息,并不代表本网赞同其观点。
2. 请文章来源方确保投稿文章内容及其附属图片无版权争议问题,如发生涉及内容、版权等问题,文章来源方自负相关法律责任。
3. 如涉及作品内容、版权等问题,请在作品发表之日内起一周内与本网联系,否则视为放弃相关权益。