为贯彻《中华人民共和国环境保护法》《中华人民共和国水污染防治法》《中华人民共和国海洋环境保护法》《浙江省水污染防治条例》等法律、法规,保护环境、防治污染,提升城镇污水处理厂污染治理能力,结合浙江省的实际情况,制订本标准。
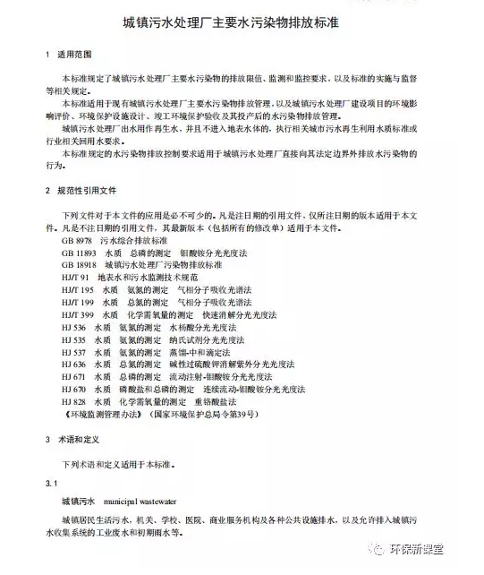
本标准规定了城镇污水处理厂主要水污染物排放限值、监测和监控要求,以及标准实施与监督等相关规定。
加严了化学需氧量、氨氮、总氮、总磷等4项水污染物基本控制项目,其余控制项目仍按GB18918中一级A标准执行。
排入城镇污水处理厂的工业废水和医院污水,应达到《污水综合排放标准》(GB8978)和相关行业国家污染物排放标准的间接排放限值或地方规定的相应标准的要求。
本标准是对城镇污水处理厂主要水污染物排放控制的基本要求。本标准颁布实施后,国家出台相应行业污染物排放标准涉及本标准未作规定的污染物项目和排放标准严于本标准时,这些污染物项目执行国家标准要求。环境影响评价文件或排污许可证要求严于本标准时,按照批复的环境影响评价文件或排污许可证执行。
浙江省《城镇污水处理厂主要水污染物排放标准》(以下简称《标准》)将于2019年1月1日起实施,该《标准》由浙江省环境保护科学设计研究院、浙江省环境监测中心、浙江大学共同起草,将有利于省水环境质量改善和全省生态环境保护。
该《标准》不仅明晰了现有城镇污水处理厂定义,对新建城镇污水处理厂更是从严要求,不论规模大小,主要水污染物均执行本标准中新建城镇污水处理厂主要水污染物排放限值。
《标准》规定了CODcr、氨氮、总氮和总磷等4项污染物控制要求。其余污染物控制要求仍按照国家标准《城镇污水处理厂污染物排放标准》(GB18918-2002)一级A标准执行。本标准规定由设区的市人民政府依据国家和省有关部署、辖区内水质目标改善需求、重点敏感水域水质保护要求,确定执行本标准的现有城镇污水处理厂名单及实施时间,并报省建设厅和省生态环境厅备案;新建城镇污水处理厂自本标准实施之日起执行排放要求。
为加快推进全省城镇污水处理厂清洁排放改造计划,8月初,经省政府同意,省生态环境厅和省建设厅已联合印发了《关于推进城镇污水处理厂清洁排放标准技术改造的指导意见》(浙环函〔2018〕296号),指导意见内容与本《标准》已进行了充分衔接。
《标准》发布实施后,将为我省城镇污水处理厂清洁排放技术改造提供依据。预计每年将减排CODcr、氨氮、总氮和总磷分别为18144、6048、3629和363吨,并将倒逼提升污水防治前端治理(如:工业废水与生活污水纳管分流)和污泥处置(改造后污泥需统一处理,防止二次污染),促进全省污水治理技术进步。
附件:城镇污水处理厂主要水污染物排放标准





特此声明:
1. 本网转载并注明自其他来源的作品,目的在于传递更多信息,并不代表本网赞同其观点。
2. 请文章来源方确保投稿文章内容及其附属图片无版权争议问题,如发生涉及内容、版权等问题,文章来源方自负相关法律责任。
3. 如涉及作品内容、版权等问题,请在作品发表之日内起一周内与本网联系,否则视为放弃相关权益。