国家发改委、住建部、生态环境部日前联合印发的《城镇生活垃圾分类和处理设施补短板强弱项实施方案》(以下简称《方案》)要求,到2023年基本实现原生生活垃圾“零填埋”,满足条件的地区加快发展以焚烧为主的垃圾处理方式。据了解,目前包括上海、厦门在内的多地正在加大垃圾焚烧处理力度。
《城镇生活垃圾分类和处理设施补短板强弱项实施方案》的主要任务

数据来源:发改委
垃圾焚烧作为“减量化、无害化、资源化”处理生活垃圾的最佳方式,不仅国家引起了高度重视,各地相关企业也纷纷对焚烧设备开展升级和创新工作。数据显示,2019年,垃圾焚烧发电设备市场规模约为221亿元;2020年将在168亿元左右,与2019年相比有所下降,其主要受设备升级与疫情影响。

2016-2020年我国垃圾焚烧发电设备市场
数据来源:公开资料整理
目前,在生活垃圾焚烧发电厂数量和焚烧能力方面,日本、美国、德国居世界前三。其中,日本是对原生生活垃圾“零填埋”最彻底、垃圾焚烧比例最高的国家。
不过,在国家积极推进垃圾分类与焚烧相结合的主基调,以及城镇化率加快和人们生活水平的提升下,我国城市生活垃圾清运量虽然逐年增加,但垃圾无害化处理能力也日益提升,并有望成为未来垃圾无害化处理的主流方式。根据数据显示,2018年我国生活垃圾无害化处理能力为766195吨/日,处理量为22565万吨。其中,生活垃圾无害化焚烧处理能力为364595吨/日,占比47.6%,处理量10185万吨,占比45.1%。

2014-2018年我国生活垃圾焚烧处理能力
数据来源:环保网

2014-2018年我国垃圾焚烧处理量及占生
数据来源:环保网
不过,对于继续投资垃圾焚烧发电的企业来说,此次《方案》将300吨划定为垃圾发电的适宜起步规模,限制了垃圾焚烧发电的潜力,再加上垃圾发电国家补贴退坡的趋势,从而削弱了“零填埋”对垃圾焚烧的促进作用。
那么企业是否能继续积极发展或者投资垃圾焚烧发电行业呢?从长期市场而言,垃圾焚烧发电的长远发展将使得行业成本逐渐降低。同时,也有不少人预测,后期政府将提高垃圾的处置费用,来填充电价补贴和环保成本支出所造成的“窟窿”。但是鉴于目前垃圾焚烧发电行业已经进入市场“红海”阶段,百分之百依靠财政补贴为其托底的时代已过去,这也是给垃圾焚烧发电企业一个提醒。
延伸展读:垃圾焚烧发电行业引环保巨头竞折腰!
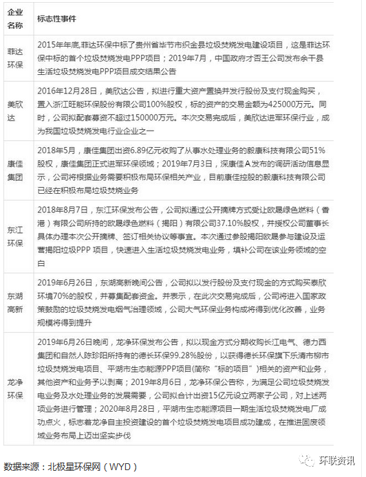
近两年,垃圾焚烧发电行业持续火热,除了本行业的企业不断拓展垃圾焚烧发电业务,一些跨界企业也相继加入行业当中来。
近年来跨界进入垃圾发电领域的企业

特此声明:
1. 本网转载并注明自其他来源的作品,目的在于传递更多信息,并不代表本网赞同其观点。
2. 请文章来源方确保投稿文章内容及其附属图片无版权争议问题,如发生涉及内容、版权等问题,文章来源方自负相关法律责任。
3. 如涉及作品内容、版权等问题,请在作品发表之日内起一周内与本网联系,否则视为放弃相关权益。